中国政府网
湖北政府网
武汉政府网
智能问答
长者专区
无障碍
登录
注册
搜 索
搜 索
首 页
政府信息公开
办事服务
互动交流
数据开放
走进青山
专题导航
首 页
政府信息公开
办事服务
互动交流
数据开放
走进青山
专题导航
当前位置:
首页
>
政府信息公开
>
法定主动公开内容
>
其它主动公开内容
>
涉企行政检查
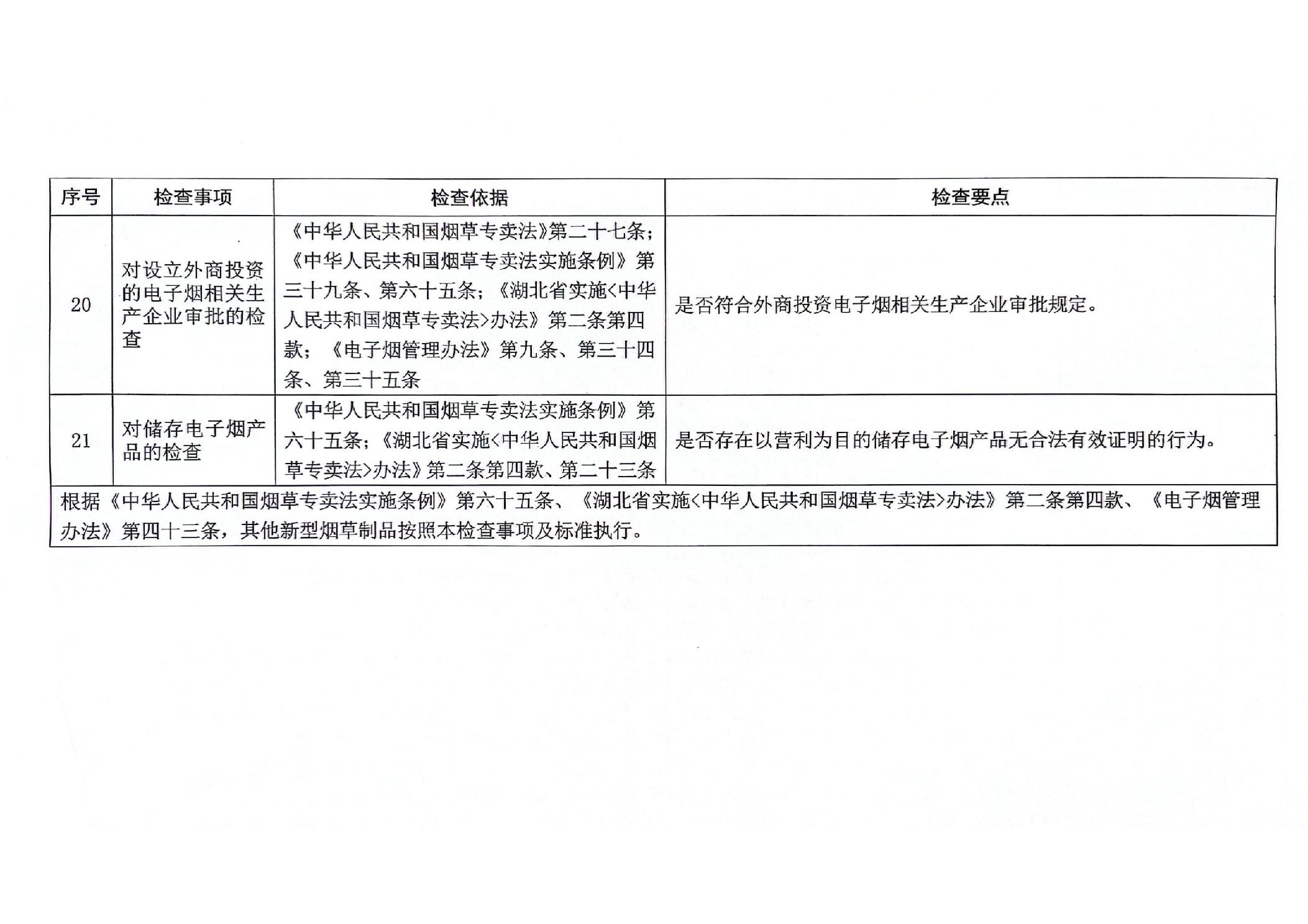
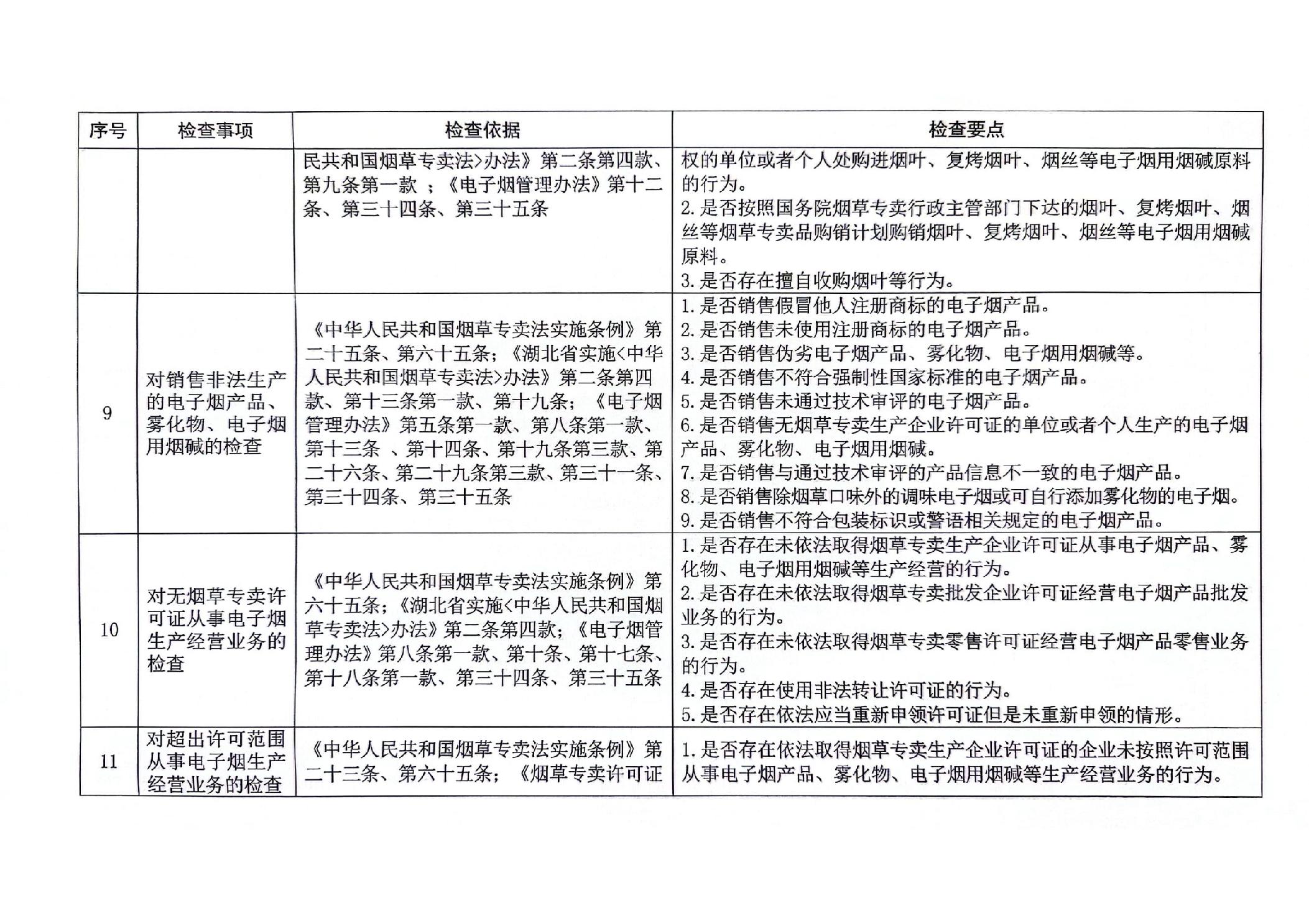
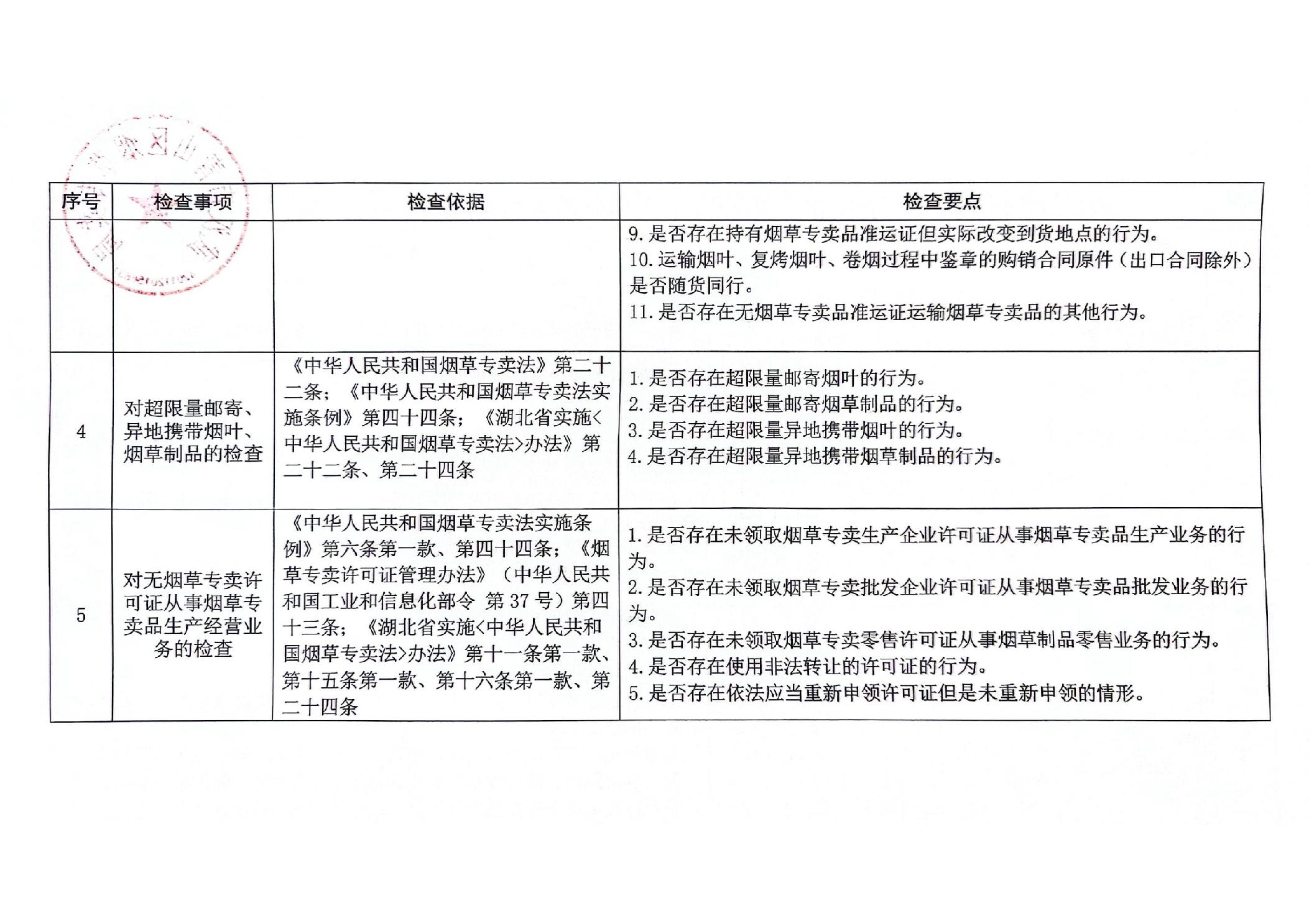
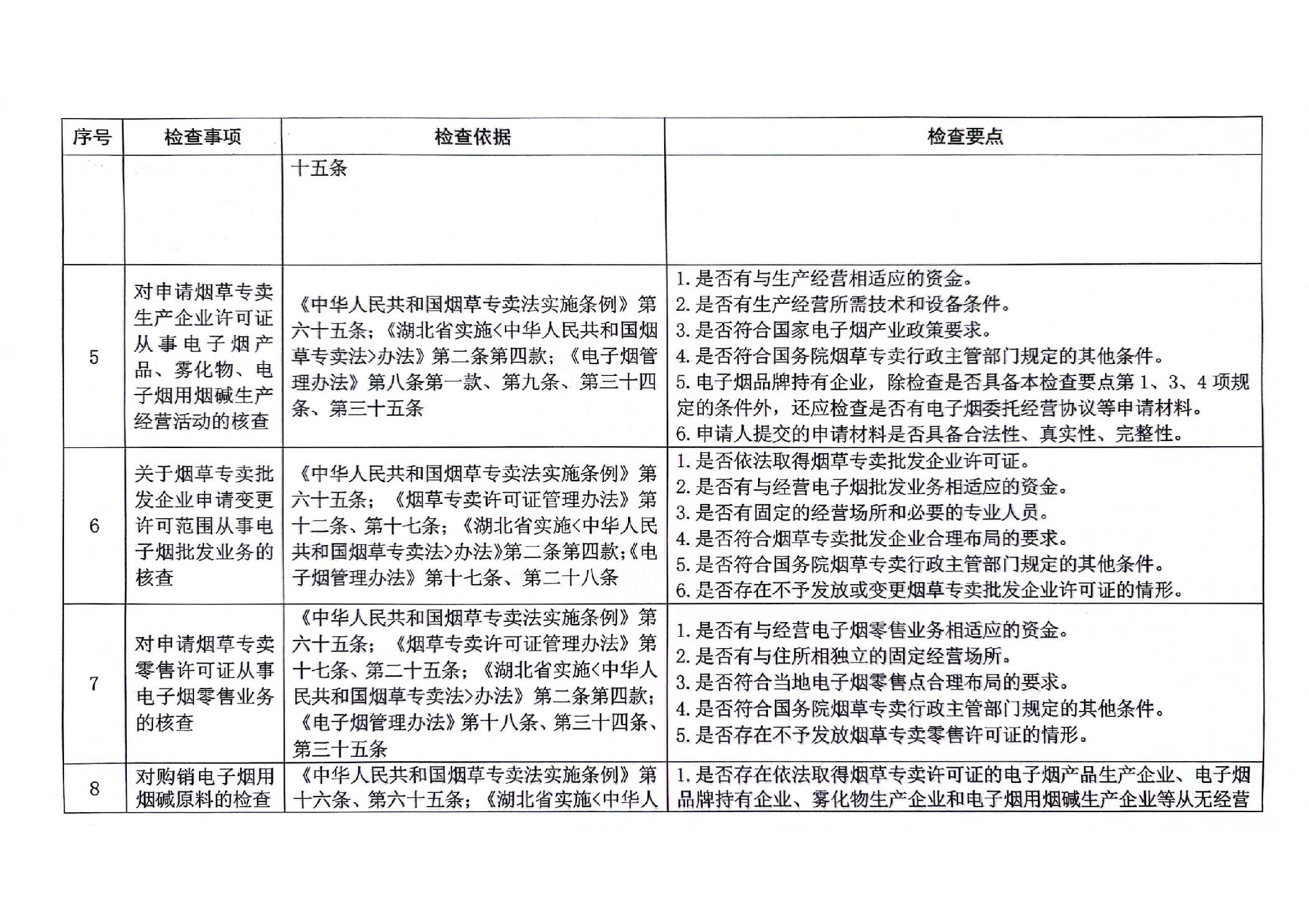
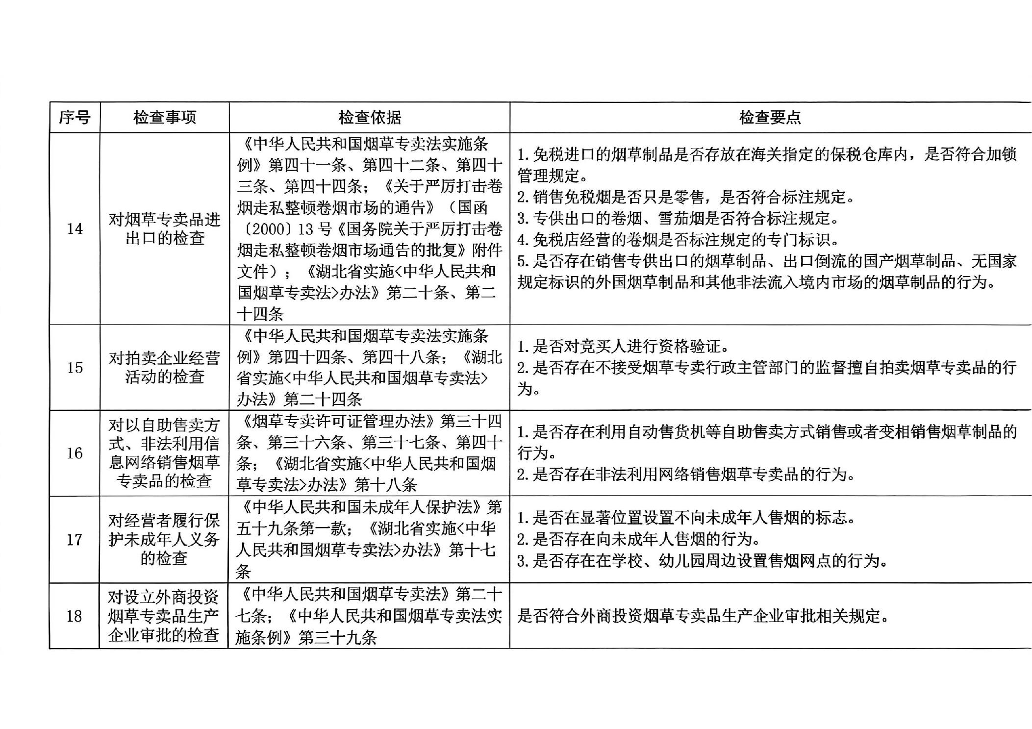
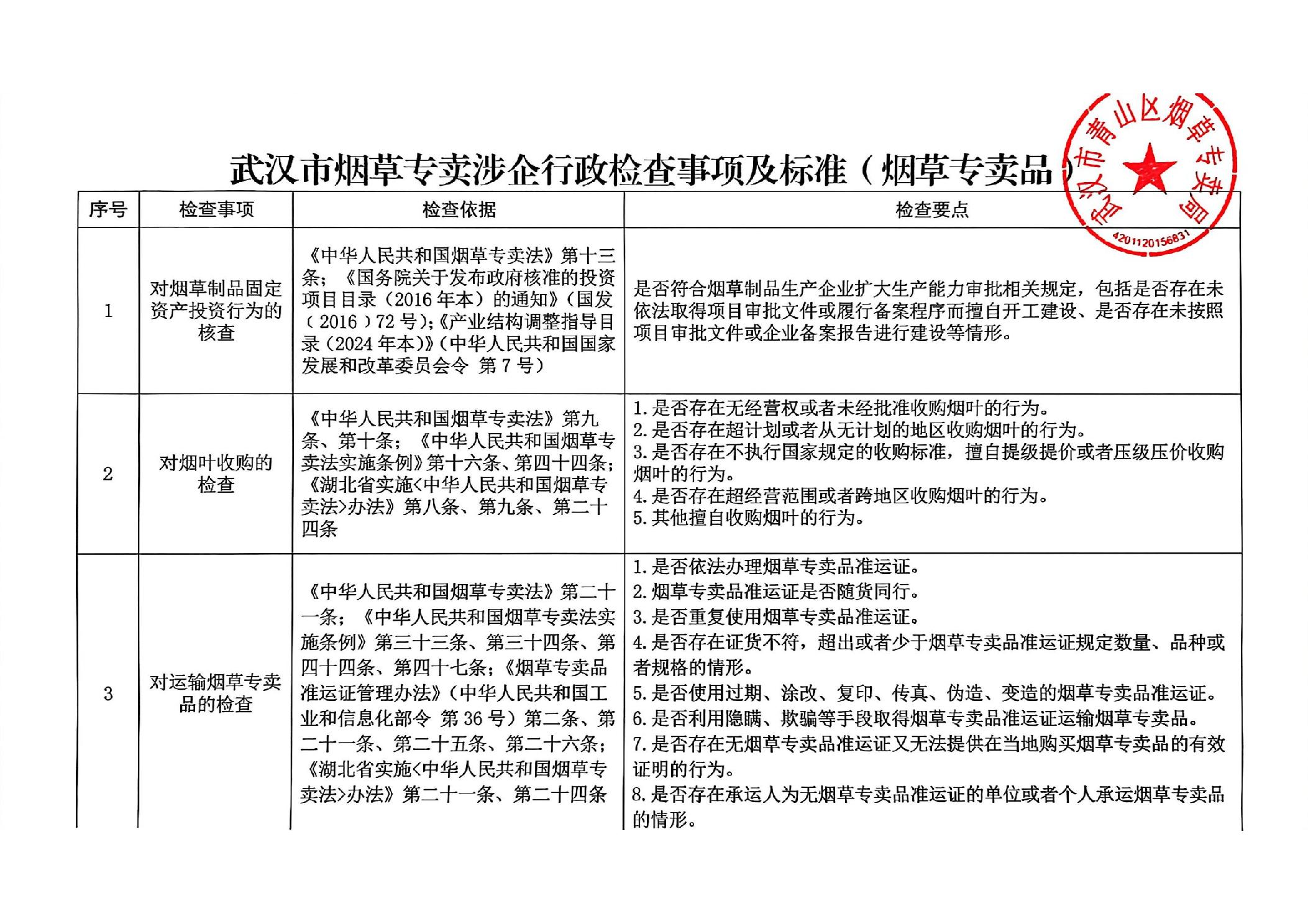
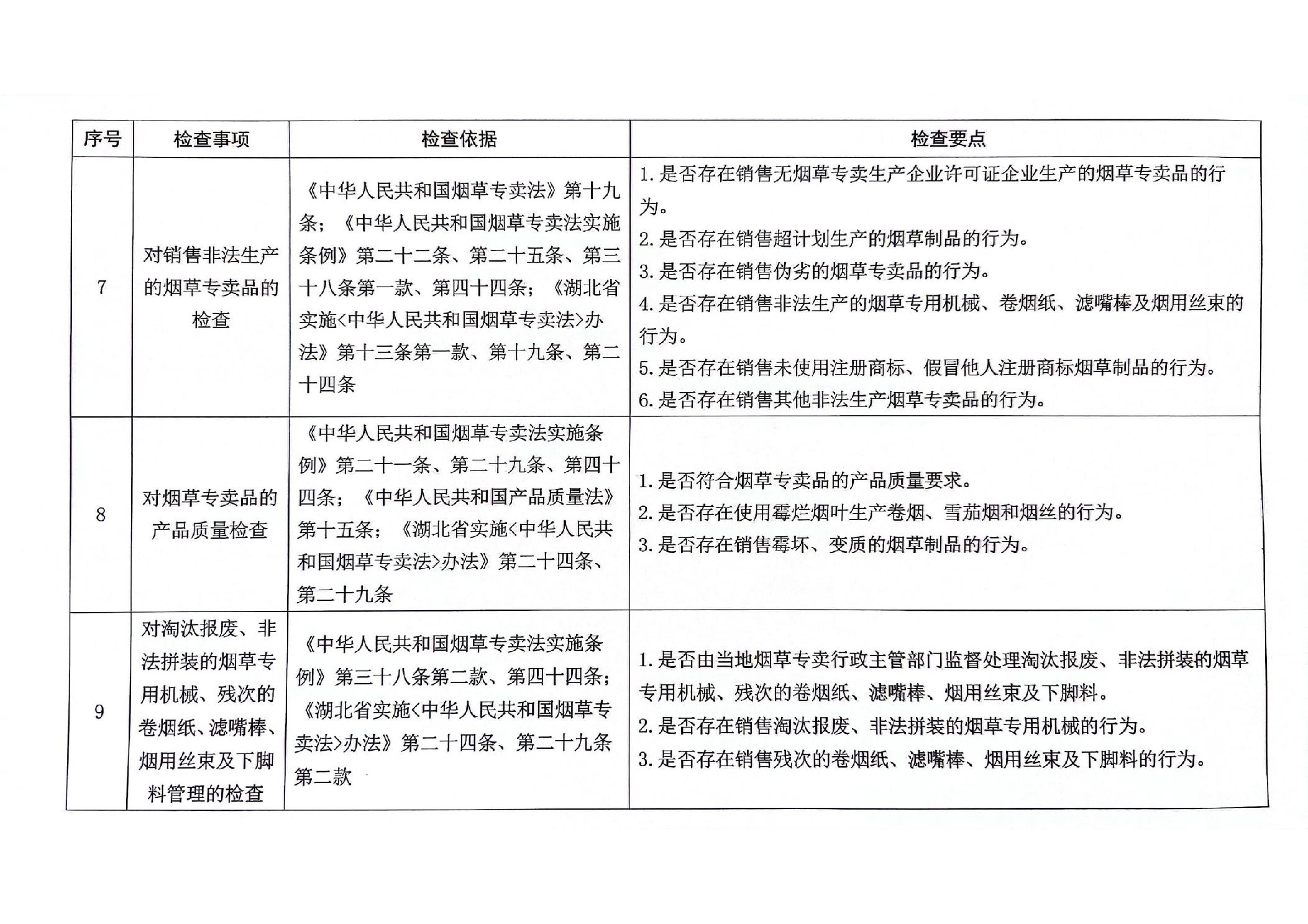
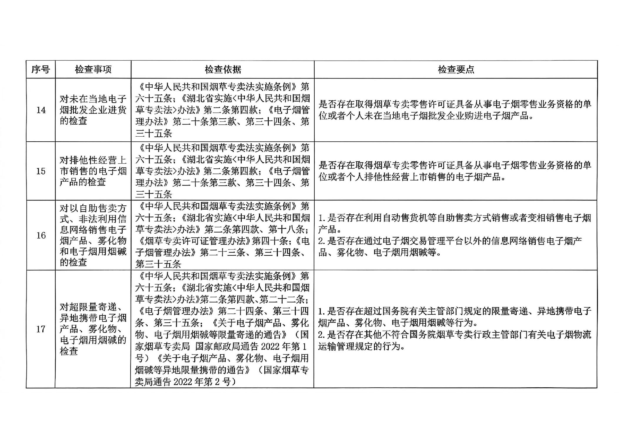
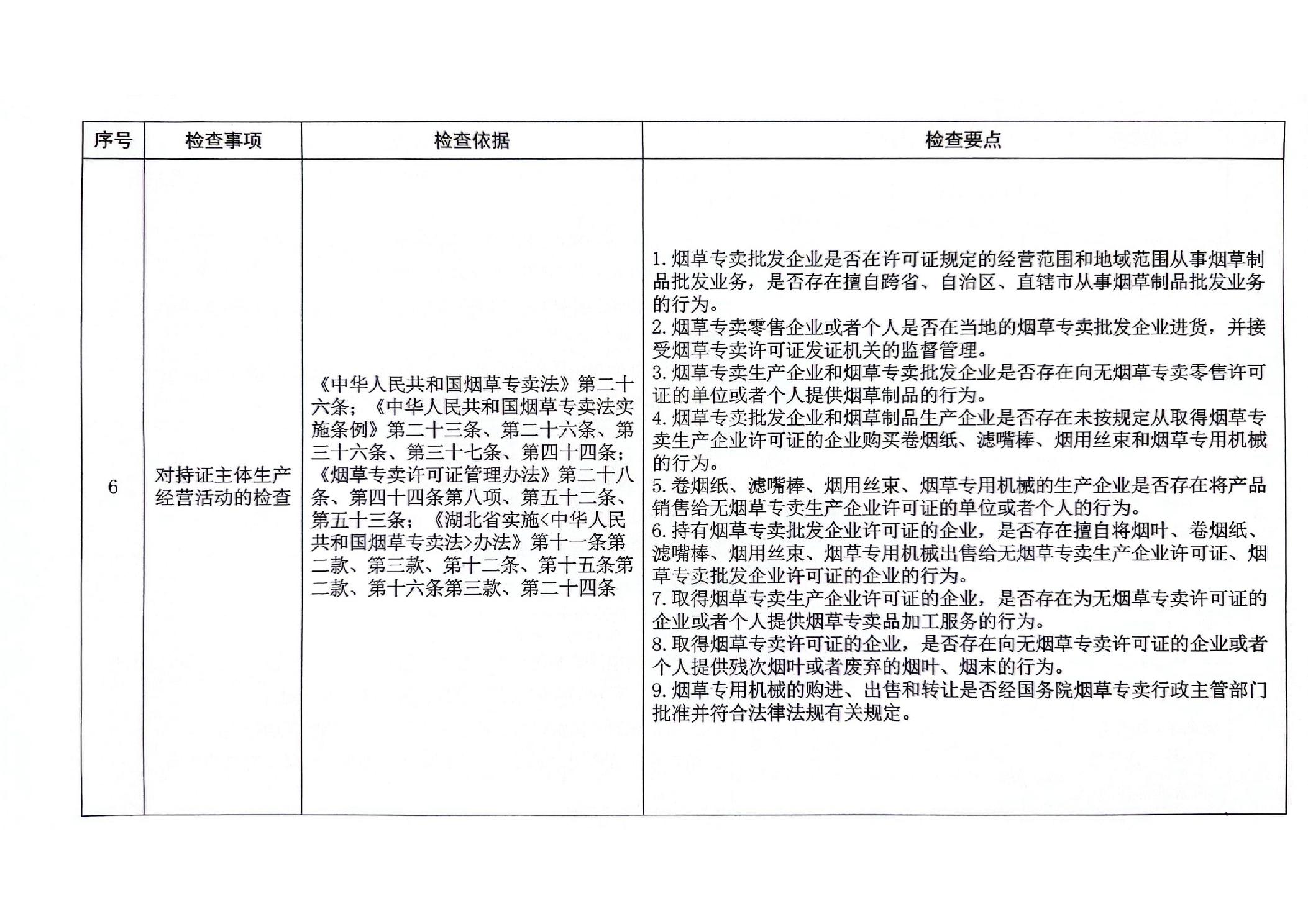
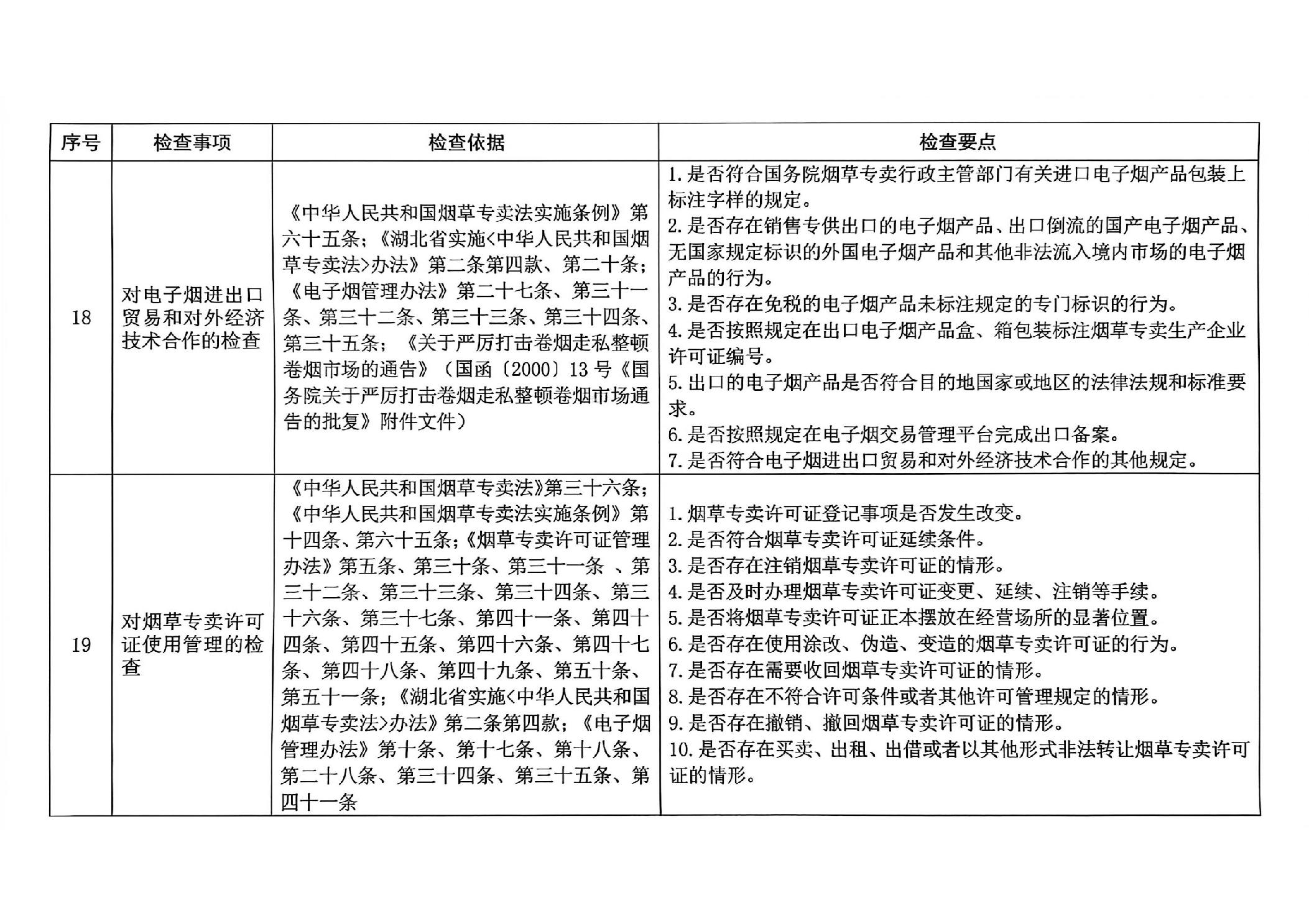
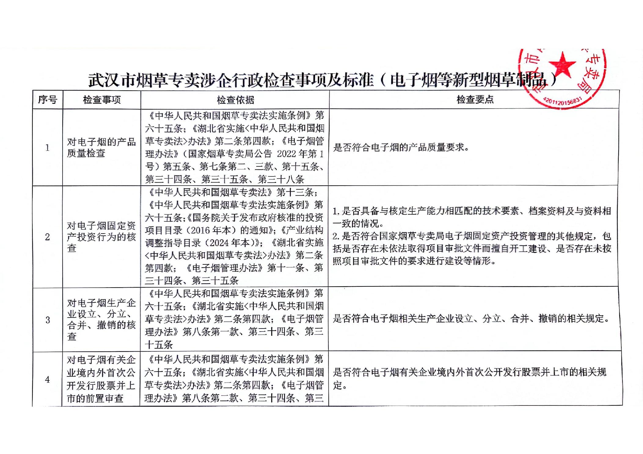
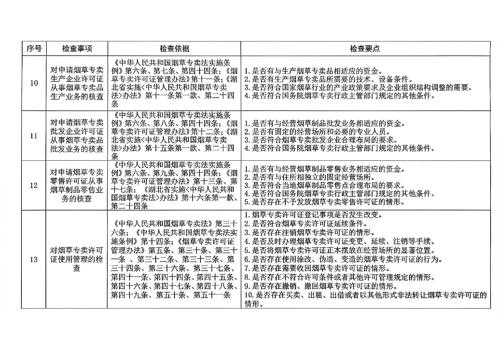
武汉市青山区烟草专卖局涉企行政检查公示
发布时间:2025-12-23
|
来源:青山区烟草专卖局
扫一扫在手机上查看当前页面
下载
打印
关闭
2701217
武汉市青山区烟草专卖局涉企行政检查公示
20
青山区烟草专卖局
2025-12-23
97190
涉企行政检查